Seite 1 von 1
Rückfahrkamera Volt/Ampera nachrüsten
Verfasst: 4. Mär 2020 20:31
von skorpion201150
Hallo liebe Elektriker - Fahrer - wollte fragen, auf was ich achten muss
um am Volt eine originale Rückfahrkamera anzuschließen .......
LG aus Köln

Re: Rückfahrkamera Volt/Ampera nachrüsten
Verfasst: 4. Mär 2020 20:51
von Andreas Ranftl
Hast du Bose oder IntelliLink drin?Schaltplan such ich dir raus.Sind 4 Kabel,Versorgung und Video.Programmierung des Radios mit Ausstattung UVC muss dann gemacht werden.
Re: Rückfahrkamera Volt/Ampera nachrüsten
Verfasst: 4. Mär 2020 21:19
von skorpion201150
Hallo, und vielen Dnak für Deine Rückmeldung, habe einen Chevi Volt, sollte aber alles gleich sein ?
Re: Rückfahrkamera Volt/Ampera nachrüsten
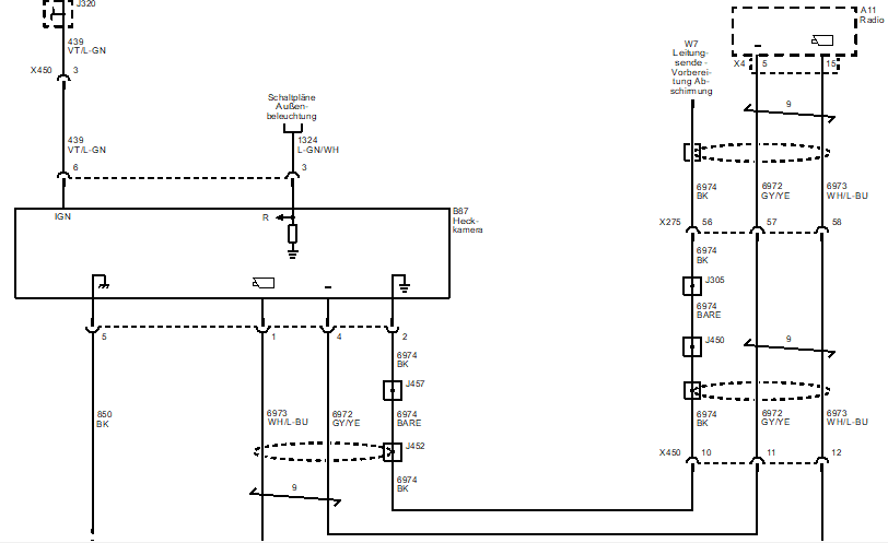
Verfasst: 4. Mär 2020 21:46
von Andreas Ranftl

- kamera.PNG (22.11 KiB) 7918 mal betrachtet
Re: Rückfahrkamera Volt/Ampera nachrüsten
Verfasst: 5. Mär 2020 07:16
von skorpion201150
besten dank
