seltsames Problem mit Heizung
-
harry_ooe
- 111 kW - voll elektrisch
- Beiträge: 146
- Registriert: 3. Dez 2015 19:37
- Wohnort: 4622 Eggendorf im Traunkreis / Austria
- Kontaktdaten:
Re: seltsames Problem mit Heizung
So- jetzt hab ich mit Hilfe von Torque was gefunden.
Ich habe die PIDs aus dem Forum hier- da gibt es eine, die nennt sich OAT.
Ich tippe mal auf Out Air Temp.
Die steht bei mir auf 30 Grad....
Hat jemand Torque und kann mir bestätigen, dass da normalerweise die korrekte Außentemp. stehen sollte?
Es gibt noch zwei OAT PIDs - die stehen auf 5 Grad (stimmt auch nicht - es hat aktuell - 2)
Ich habe die PIDs aus dem Forum hier- da gibt es eine, die nennt sich OAT.
Ich tippe mal auf Out Air Temp.
Die steht bei mir auf 30 Grad....
Hat jemand Torque und kann mir bestätigen, dass da normalerweise die korrekte Außentemp. stehen sollte?
Es gibt noch zwei OAT PIDs - die stehen auf 5 Grad (stimmt auch nicht - es hat aktuell - 2)
- Andreas Ranftl
- 1.21 Gigawatt
- Beiträge: 1182
- Registriert: 21. Nov 2016 22:59
- Wohnort: 83377 Vachendorf
- Kontaktdaten:
Re: seltsames Problem mit Heizung
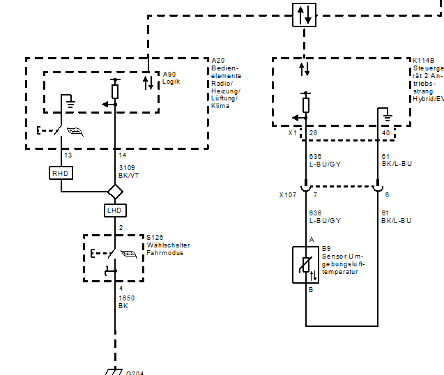
Sollte es der Istwert sein,einfach mal den B9 Aussensensor "An der rechten vorderen Ecke des Fahrzeugs, hinter der rechten Seite der Frontverkleidung" abstecken ob -40 Grad oder Ersatzwert kommt.Alternativ kannst du X107 Frontleuchtenkabelsatz zum Karosseriekabelsatz (40 Aussparungen)
"Hinten rechts im Motorraum, in der Nähe des Federbeindoms" abstecken,ohne die Stossstange abzubauen.
Hellblau-grau und schwarz-hellblau sind die Kabelfarben.
Ist die Anzeige im Display auch falsch?Wenn die stimmt liegts an der Busübertragung TemperaturWert HPCM2 zu Steuergerät Klima/Heizung und nicht am Sensor.Anbei Bild vom Sensor und Bus.
"Hinten rechts im Motorraum, in der Nähe des Federbeindoms" abstecken,ohne die Stossstange abzubauen.
Hellblau-grau und schwarz-hellblau sind die Kabelfarben.
Ist die Anzeige im Display auch falsch?Wenn die stimmt liegts an der Busübertragung TemperaturWert HPCM2 zu Steuergerät Klima/Heizung und nicht am Sensor.Anbei Bild vom Sensor und Bus.
Was hat noch Räder bei mir? Sommerfahrzeug Opel Senator B 24V Automatik 1990,C30SE-Opel Mokka A 1,4 LE2 Allrad Autom.,Anhänger Monty B11,800kg,1998
-
harry_ooe
- 111 kW - voll elektrisch
- Beiträge: 146
- Registriert: 3. Dez 2015 19:37
- Wohnort: 4622 Eggendorf im Traunkreis / Austria
- Kontaktdaten:
Re: seltsames Problem mit Heizung
Hey- Danke für die tollen Tips- werde ich morgen bei Tageslicht mal durchtesten!Andreas Ranftl hat geschrieben: 17. Dez 2018 18:54 Sollte es der Istwert sein,einfach mal den B9 Aussensensor "An der rechten vorderen Ecke des Fahrzeugs, hinter der rechten Seite der Frontverkleidung" abstecken ob -40 Grad oder Ersatzwert kommt.Alternativ kannst du X107 Frontleuchtenkabelsatz zum Karosseriekabelsatz (40 Aussparungen)
"Hinten rechts im Motorraum, in der Nähe des Federbeindoms" abstecken,ohne die Stossstange abzubauen.
Hellblau-grau und schwarz-hellblau sind die Kabelfarben.
Ist die Anzeige im Display auch falsch?Wenn die stimmt liegts an der Busübertragung TemperaturWert HPCM2 zu Steuergerät Klima/Heizung und nicht am Sensor.Anbei Bild vom Sensor und Bus.temp.PNG
Und schon wieder das HPCM2 - das ist wohl die eierlegende Wollmilchsau im Ampera
Mich beschleicht das Gefühl, dass all die seltsamen Probleme mit der Neuprogrammierung des HPCM2 angefangen haben. Bevor das Ding neu programmiert wurde, hatte der Ampera genau übrehaupt keine Probleme mit der Elektronik.
Jetzt summiert sich alles auf, und der gemeinsame Nenner ist dieses eine Steuergerät.
-
harry_ooe
- 111 kW - voll elektrisch
- Beiträge: 146
- Registriert: 3. Dez 2015 19:37
- Wohnort: 4622 Eggendorf im Traunkreis / Austria
- Kontaktdaten:
Re: seltsames Problem mit Heizung
So- jetzt hab ich den Connector beim rechten Federbein mal abgesteckt- Torque zeigte -40 Grad.harry_ooe hat geschrieben: 17. Dez 2018 17:47 So- jetzt hab ich mit Hilfe von Torque was gefunden.
Ich habe die PIDs aus dem Forum hier- da gibt es eine, die nennt sich OAT.
Ich tippe mal auf Out Air Temp.
Die steht bei mir auf 30 Grad....
Hat jemand Torque und kann mir bestätigen, dass da normalerweise die korrekte Außentemp. stehen sollte?
Es gibt noch zwei OAT PIDs - die stehen auf 5 Grad (stimmt auch nicht - es hat aktuell - 2)
Nur.... nach dem erneuten Anstecken zeigt er immer noch -40, und beim Einschalten vom Auto
bekomm ich sofort ein ERDTT.
-
joel7
- 111 kW - voll elektrisch
- Beiträge: 190
- Registriert: 25. Mär 2016 11:26
- Kontaktdaten:
Re: seltsames Problem mit Heizung
Das ist ja dann mal nach hinten losgegangen
Vielleicht ist der Stecker nicht ganz drinnen? Oder die 12V-Batterie muss kurz ab- und wieder angeklemmt werden?
Vielleicht ist der Stecker nicht ganz drinnen? Oder die 12V-Batterie muss kurz ab- und wieder angeklemmt werden?
-
harry_ooe
- 111 kW - voll elektrisch
- Beiträge: 146
- Registriert: 3. Dez 2015 19:37
- Wohnort: 4622 Eggendorf im Traunkreis / Austria
- Kontaktdaten:
Re: seltsames Problem mit Heizung
Das Abklemmen der 12V Batterie hat das Problem beseitigt.joel7 hat geschrieben: 19. Dez 2018 10:06 Das ist ja dann mal nach hinten losgegangen![]()
Vielleicht ist der Stecker nicht ganz drinnen? Oder die 12V-Batterie muss kurz ab- und wieder angeklemmt werden?
Dann noch geschätzte 20 Fehlermeldungen im Torque quittiert- und alles wieder "normal", also
auch dass das Drecksding manchmal nicht heizt.
Ich habe ja schön langsam einen Innenraumsensor in Verdacht (Innentemp).
Es ist nämlich so, dass, auch wenn die E-Heizung geht, die Leistung recht mager ist- nämlich nicht in Bezug auf
die Heizleistung, sondern am Gebläse merkt man es recht stark.
D.h. selbst auf Stellung Max - HIGH ist der Luftstrom eher schwach. Dieses Verhalten interpretiere ich so, dass die Elektronik glaubt, dass es "eh warm genug" ist.
Weiß zufällig jemand, wo dieser Sensor sitzt?
Kann man die Innenraum-Temp auch mit Torque abfragen?
- Andreas Ranftl
- 1.21 Gigawatt
- Beiträge: 1182
- Registriert: 21. Nov 2016 22:59
- Wohnort: 83377 Vachendorf
- Kontaktdaten:
Re: seltsames Problem mit Heizung
Es gibt die Sensoren Lüftungskanal oben und unten,Verdampfertemperatur und Sensor Temp.Kühlmittelheizung.Der sitzt neben Regelventil Kühlmittel an der Stirnwand.
Was hat noch Räder bei mir? Sommerfahrzeug Opel Senator B 24V Automatik 1990,C30SE-Opel Mokka A 1,4 LE2 Allrad Autom.,Anhänger Monty B11,800kg,1998
- he2lmuth
- 1.21 Gigawatt !
- Beiträge: 5079
- Registriert: 19. Aug 2011 12:16
- Kontaktdaten:
Re: seltsames Problem mit Heizung
Wenn man die Innentemp auf Hi im Display hochfährt sollte doch die Heizung in max immer mit voller Kraft arbeiten?!
Zuletzt geändert von he2lmuth am 21. Dez 2018 09:20, insgesamt 1-mal geändert.
L.G. Hellmuth
Es ist keinesfalls ausreichend lediglich keine Überlegungen anstellen zu können, man muss auch unfähig sein diese mitzuteilen.
Es ist keinesfalls ausreichend lediglich keine Überlegungen anstellen zu können, man muss auch unfähig sein diese mitzuteilen.
- Andreas Ranftl
- 1.21 Gigawatt
- Beiträge: 1182
- Registriert: 21. Nov 2016 22:59
- Wohnort: 83377 Vachendorf
- Kontaktdaten:
Re: seltsames Problem mit Heizung
Nur wenn du von Min-ECO-auf Max Klimatisierung links schaltest-dann ja.Sichtbar rechts unten Heizung an/aus wechselt...
Übrigens gibts seitens Opel ein neues TSB wo es um Geräusche der Heizungspumpe oder blockieren geht,die Kühlmittelpumpe Heizung ist PWM-gesteuert und die Drehzahl wird überwacht.Fahr einfach mal zu deinem Freundlichen und lass Fehler bezüglich Pumpe oder einen Test mit dem Diagnosetool GDS2 durchführen ob die geräuschfrei läuft und Soll/Istdrehzahl stimmen.
Übrigens gibts seitens Opel ein neues TSB wo es um Geräusche der Heizungspumpe oder blockieren geht,die Kühlmittelpumpe Heizung ist PWM-gesteuert und die Drehzahl wird überwacht.Fahr einfach mal zu deinem Freundlichen und lass Fehler bezüglich Pumpe oder einen Test mit dem Diagnosetool GDS2 durchführen ob die geräuschfrei läuft und Soll/Istdrehzahl stimmen.
Was hat noch Räder bei mir? Sommerfahrzeug Opel Senator B 24V Automatik 1990,C30SE-Opel Mokka A 1,4 LE2 Allrad Autom.,Anhänger Monty B11,800kg,1998
- he2lmuth
- 1.21 Gigawatt !
- Beiträge: 5079
- Registriert: 19. Aug 2011 12:16
- Kontaktdaten:
Re: seltsames Problem mit Heizung
Schrieb ich dochAndreas Ranftl hat geschrieben: 20. Dez 2018 20:14 Nur wenn du von Min-ECO-auf Max Klimatisierung links schaltest-dann ja.Sichtbar rechts unten Heizung an/aus wechselt...
L.G. Hellmuth
Es ist keinesfalls ausreichend lediglich keine Überlegungen anstellen zu können, man muss auch unfähig sein diese mitzuteilen.
Es ist keinesfalls ausreichend lediglich keine Überlegungen anstellen zu können, man muss auch unfähig sein diese mitzuteilen.
Wer ist online?
Mitglieder in diesem Forum: 0 Mitglieder und 1 Gast