ferngesteuert laden

Alles zur Stromversorgung des Ampera/Volt - Solarstrom, Windstrom, Strom aus eigener Herstellung
Benutzeravatar
STdesign
500 kW - overdrive
Beiträge: 665
Registriert: 5. Mai 2017 18:33
Kontaktdaten:

Re: ferngesteuert laden

Beitrag von STdesign »

An öffentlichen Ladesäulen kann ich das klar bestätigen. Schon mit der App von EnBW probiert (an einer Säule in Heilbronn, aber auch in Dresden nachdem das Auto eine Nach dort stand und ich zuvor das Laden beendet hatte um die Standgebühr zu umgehen), aus reiner Neugierde.

Mit dem Ladeziegel probiere ich das mal demnächst aus.
Beste Grüße, STdesign
----------------------------
Zwei gesunde Beine, MY 1986, und immer ein Paar Laufschuhe
Cube Reaction Hybrid Pro 625 Allroad, grey´n´red, MY 2022
Opel Ampera, schneeweiß, MY 2014
Bergamont Fastlane Team 2012, blau-schwarz-weiß, MY 2012
Simson S51 RS-STG mit 17 PS, blau-orange, MY 1982/2004
Loader230V
111 kW - voll elektrisch
Beiträge: 389
Registriert: 3. Nov 2012 18:18
Wohnort: 92648
Kontaktdaten:

Re: ferngesteuert laden

Beitrag von Loader230V »

Falls mal der Parkplatz an meiner Wallbox belegt ist, nehme ich zum Laden auch mal einen Ladeziegel. Entweder den originalen Opel oder einen von Mennekes. Auch den steuere ich mit einer ganz gewöhnlichen Zeitschaltuhr. Wenn die Zeitschaltuhr einschaltet, beginnt auch gleich der Ladevorgang, ohne Mullen und Knullen :| . Wenn ich mehrere Tage nicht fahre, wird von 22:00 Uhr bis 6:00 Uhr geladen. Selbst bei Stromausfall startet die Ladung wenn wieder Strom da ist.
Stell Dir vor es gibt genug Strom und keiner fährt damit.
Benutzeravatar
STdesign
500 kW - overdrive
Beiträge: 665
Registriert: 5. Mai 2017 18:33
Kontaktdaten:

Re: ferngesteuert laden

Beitrag von STdesign »

Ich habe es heute auch nochmal ganz bewußt zu Hause mit dem Ladeziegel probiert. Es funktioniert einwandfrei.

Ich habe das Auto angesteckt, verschlossen und ca. 1 h geladen, dann die Steckdose abgeschaltet. Nach etwa 3 Stunden die Steckdose wieder eingeschaltet. Auto initialisiert und lädt, auch mit den zuvor eingestellten 10 A (die man in meinem 2014er im Auto vorgibt).
Beste Grüße, STdesign
----------------------------
Zwei gesunde Beine, MY 1986, und immer ein Paar Laufschuhe
Cube Reaction Hybrid Pro 625 Allroad, grey´n´red, MY 2022
Opel Ampera, schneeweiß, MY 2014
Bergamont Fastlane Team 2012, blau-schwarz-weiß, MY 2012
Simson S51 RS-STG mit 17 PS, blau-orange, MY 1982/2004
Benutzeravatar
Ampera-Fan
500 kW - overdrive
Beiträge: 978
Registriert: 12. Aug 2011 19:49
Wohnort: Fürth/Odenwald
Kontaktdaten:

Re: ferngesteuert laden

Beitrag von Ampera-Fan »

ich danke euch für die Versuche, aber bei mir geht es so nicht.
Heute nochmal getestet. Nachdem die Steckdose ca. eine halbe Sunde abgeschaltet war, mußte ich nach dem Wiedereinschalten ans Auto, um den Ampera mit einem Tastendruck an der Tür auf zu wecken. Dann hat er sofort mit dem Laden angefangen. Wenn ich zu Hause bin, ist das auch kein Problem, aber wenn nicht, dann wars das, bis ich wieder daheim bin.
Bild
ePionier seit 17.11.2010, Ampera-Besitzer seit 19.10.2012 (MJ2013 DU103xxx)
Gesamtverbrauch (Strom plus Benzin) für 103300 km: ca. 23,4 kWh/100km,
Anteil elektrisch/fossil (80,8%/19,2%) - 83473 km mit 14006 kWh=16,6 kWh/100km ab Steckdose - 19408 km mit 1067 ltr.=5,5 ltr./100km, Lebensdauerverbrauch=1,03 ltr./100km (Stand:23.10.2025)
übrigens: der (bezahlte) Strom kommt von EWS (1g CO²/kWh), physikalisch aber oft von der PV-Anlage
Benutzeravatar
Markus Dippold
1.21 Gigawatt
Beiträge: 4592
Registriert: 11. Okt 2012 11:46
Kontaktdaten:

Re: ferngesteuert laden

Beitrag von Markus Dippold »

Möglicherweise gibt es hier Unterschiede bei den Modelljahren und/oder der Software.

Wir wissen von der eRuda, daß sich manche Amperas trotz Stromversorgung via Ladekabel irgendwann von alleine abgeschaltet haben. Andere (wie z.B. meiner) hingegen macht das nicht, der läuft durch (wegen Heizung, war teilweise schon recht frisch, einige von uns haben im Auto übernachtet).
Bild- Opel Ampera ePionier, lithiumweiß, Modelljahr 2012
Besitz und Datenerfassung seit 13.12.2012
Kilometerstand: 219997km
179991km elektrisch, 16.15kWh/100km ab Akku
33447km RE-Betrieb, 6.03l/100km
LDV 1.1l, persönlicher LDV 0.96l

Anzahl Akkuvollzyklen: 1816
aktuelle Sommer-Alltagsreichweite: 70km

Stand 31.08.2025

Meine Solaranlage
Benutzeravatar
Charlie
111 kW - voll elektrisch
Beiträge: 128
Registriert: 5. Jul 2021 18:22
Wohnort: Nahe BC
Kontaktdaten:

Re: ferngesteuert laden

Beitrag von Charlie »

Markus Dippold hat geschrieben: 5. Sep 2021 03:01 Möglicherweise gibt es hier Unterschiede bei den Modelljahren und/oder der Software.

Wir wissen von der eRuda, daß sich manche Amperas trotz Stromversorgung via Ladekabel irgendwann von alleine abgeschaltet haben. Andere (wie z.B. meiner) hingegen macht das nicht, der läuft durch (wegen Heizung, war teilweise schon recht frisch, einige von uns haben im Auto übernachtet).
In dem Fall wäre es doch interessant, bei welchem MJ es geht, und bei welchem nicht. Eventuell auch, ob das Fahrzeug mit der Option der Auswahl 6/10A ausgestattet ist oder nicht.

Werde das heute bei mir mal testen.

Charlie
Loader230V
111 kW - voll elektrisch
Beiträge: 389
Registriert: 3. Nov 2012 18:18
Wohnort: 92648
Kontaktdaten:

Re: ferngesteuert laden

Beitrag von Loader230V »

Hmmm, ich finde das Verhalten seltsam. Würde mal versuchen, die 12V Batterie für eine halbe Stunde abzuklemmen, damit die Steuergräte zurückgesetzt sind und dann nochmals testen.
Stell Dir vor es gibt genug Strom und keiner fährt damit.
Benutzeravatar
Charlie
111 kW - voll elektrisch
Beiträge: 128
Registriert: 5. Jul 2021 18:22
Wohnort: Nahe BC
Kontaktdaten:

Re: ferngesteuert laden

Beitrag von Charlie »

Charlie hat geschrieben: 5. Sep 2021 09:04
Markus Dippold hat geschrieben: 5. Sep 2021 03:01 Möglicherweise gibt es hier Unterschiede bei den Modelljahren und/oder der Software.

Wir wissen von der eRuda, daß sich manche Amperas trotz Stromversorgung via Ladekabel irgendwann von alleine abgeschaltet haben. Andere (wie z.B. meiner) hingegen macht das nicht, der läuft durch (wegen Heizung, war teilweise schon recht frisch, einige von uns haben im Auto übernachtet).
In dem Fall wäre es doch interessant, bei welchem MJ es geht, und bei welchem nicht. Eventuell auch, ob das Fahrzeug mit der Option der Auswahl 6/10A ausgestattet ist oder nicht.

Werde das heute bei mir mal testen.

Charlie
So, ich habe mal getestet.
Auto eingesteckt am original Ladeziegel. Sofort laden, 6A eingestellt. Auto lädt. Danach den Schuko-Stecker gezogen und ca. 45 Minuten abgewartet.
Den Schuko-Stecker wieder eingesteckt und nach wenigen Sekunden lädt das Auto wieder auf.
Diesen Test werde ich wiederholen und lasse ihn dann mal über Nacht ausgesteckt.
Mein Ampera müsste MJ 2013 sein (DU10XXXX) und ich kann wie oben schon erwähnt zwischen 6A und 10A auswählen, wenn der original Ladeziegel verwendet wird.

Charlie
Benutzeravatar
Markus Dippold
1.21 Gigawatt
Beiträge: 4592
Registriert: 11. Okt 2012 11:46
Kontaktdaten:

Re: ferngesteuert laden

Beitrag von Markus Dippold »

Charlie hat geschrieben: 5. Sep 2021 09:04 In dem Fall wäre es doch interessant, bei welchem MJ es geht, und bei welchem nicht. Eventuell auch, ob das Fahrzeug mit der Option der Auswahl 6/10A ausgestattet ist oder nicht.
Soweit ich mich erinnere, war das leider weder eindeutig am Modelljahr festzumachen und auch nicht daran, ob der Ampera das "Hup-Update" hat oder nicht.

Mein Ampera ist BJ 2012A (also ein früher 2012er) und hat das Hup-Update nicht.
Aber die Software ist auf meinem Ampera ohnehin versaubeutelt. Da wurde das Entertainment-Update falsch aufgespielt, seitdem fehlen ein paar Menüpunkte. Z.B. kann ich den Spannungsausfallalarm seitdem nicht mehr deaktivieren.
Bild- Opel Ampera ePionier, lithiumweiß, Modelljahr 2012
Besitz und Datenerfassung seit 13.12.2012
Kilometerstand: 219997km
179991km elektrisch, 16.15kWh/100km ab Akku
33447km RE-Betrieb, 6.03l/100km
LDV 1.1l, persönlicher LDV 0.96l

Anzahl Akkuvollzyklen: 1816
aktuelle Sommer-Alltagsreichweite: 70km

Stand 31.08.2025

Meine Solaranlage
Benutzeravatar
Andreas Ranftl
1.21 Gigawatt
Beiträge: 1188
Registriert: 21. Nov 2016 22:59
Wohnort: 83377 Vachendorf
Kontaktdaten:

Re: ferngesteuert laden

Beitrag von Andreas Ranftl »

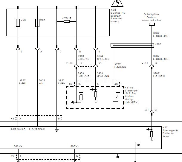
Hab mal im Plan die Leitung vom HPCM2 Pin 48-diese heisst "Hochspannungs Energiemanagement Kommunikation aktivieren"-wenn angesteckt wird,X1 Pin G muss dann aber auch Hochpegel führen wenn am Lader Eingangsspannung kommt-der Lader also muss aktivieren-also messen -bzw.Softwareupdate und Versorgung 12V prüfen wenn Lader nicht aktiviert/bzw HPCM2 wenn Lader aktiviert und trotzdem HPCM2 schläft.
lader.JPG
lader.JPG (48.26 KiB) 5921 mal betrachtet
Was hat noch Räder bei mir? Sommerfahrzeug Opel Senator B 24V Automatik 1990,C30SE-Opel Mokka A 1,4 LE2 Allrad Autom.,Anhänger Monty B11,800kg,1998
Antworten

Wer ist online?

Mitglieder in diesem Forum: Baidu [Spider] und 2 Gäste