Abgreifen Fernlichtsignal für Zusatzscheinwerfer

Antworten
mondleben
16 kWh - fährt
Beiträge: 22
Registriert: 15. Dez 2017 22:12
Kontaktdaten:

Abgreifen Fernlichtsignal für Zusatzscheinwerfer

Beitrag von mondleben »

Hallo zusammen!
Angesichts der Jahreszeit wird mir wieder mal bewusst, dass das Licht im Ampera mir nicht reicht.
Daher überlege ich, kleine zusätzliche Fernscheinwerfer einzubauen.
Wie und wo genau hab ich mir noch nicht überlegt.
Da die Scheinwerfer mit dem Fernlichtsignal gekoppelt sein müssen hab ich folgende Frage:
Weiß denn jemand, welches Kabel am Scheinwerfer für das Fernlicht zuständig ist?
Schätze mal, dass das Ausmessen mittels Multimeter nicht so einfach wird, bei unserem fahrenden Computer.

Würde mich freuen, wenn mir jemand Helfen kann!

Schönes Wochenende euch allen!

Gruß
Jörn
Ampera Lithiumweiß BJ 11 / EZ 12 seit 9.12.2017
ansonsten: Friemeleien aller Art gegen fürstliche Entlohnung
Benutzeravatar
he2lmuth
1.21 Gigawatt !
Beiträge: 5079
Registriert: 19. Aug 2011 12:16
Kontaktdaten:

Re: Abgreifen Fernlichtsignal für Zusatzscheinwerfer

Beitrag von he2lmuth »

""kleine zusätzliche Fernscheinwerfer""
Damit wirst Du m.M. nichts erreichen, außer einer Verschandelung des Autos.
Kleine Scheinwerfer bieten schlechten Fokus und bringen in der Ferne nix.
Befasse Dich doch mal mit anderen Leuchtmitteln. Das Forum ist voll davon.
L.G. Hellmuth

Es ist keinesfalls ausreichend lediglich keine Überlegungen anstellen zu können, man muss auch unfähig sein diese mitzuteilen.
Benutzeravatar
Ziehmy
111 kW - voll elektrisch
Beiträge: 245
Registriert: 8. Feb 2018 20:45
Wohnort: Nördlich Hamburgs
Kontaktdaten:

Re: Abgreifen Fernlichtsignal für Zusatzscheinwerfer

Beitrag von Ziehmy »

Ich fand auch, dass man mit dem Fernlicht leben konnte. Das Problem war vielmehr das funzelige normale Abblendlicht.
Ziehmy

Zur Zeit mobil mit:
**R.I.P.** 2014er OPEL AMPERA, gold-braun, 151-Elektro-PS - ein echter „EU“
2011er SAAB 9-3 TTiD Hirsch Aero SportCombi, rot, 200 Diesel-PS
2002er SAAB 9-3 TiD Anniversary, silber, 148 Diesel-PS
1973er SAAB 97 Sonett III, rot, ca. 80 Benzin-PS
___________________________________________________________________
Link zu meiner SAAB-Macke: http://www.saab-ziehm.de
Benutzeravatar
Andreas Ranftl
1.21 Gigawatt
Beiträge: 1188
Registriert: 21. Nov 2016 22:59
Wohnort: 83377 Vachendorf
Kontaktdaten:

Re: Abgreifen Fernlichtsignal für Zusatzscheinwerfer

Beitrag von Andreas Ranftl »

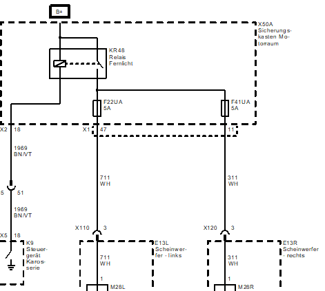
Du kannst direkt VOR den sicherungen 22 oder 41 mit einem dünnen Flachstecker in den Sicherungspin rein,10A Sicherungshalter,rausfahren zu den Leuchten,Masse an den 6er Gewinden Vorderbau links und rechts.
Das Relais ist ein 20A,die Magnetblenden brauchen nicht viel,das hält es leicht zusätzlich aus.
Denke bitte auch an die Vorschriften,bzw fahre vorher zum TÜV o.a.-nicht dass du die Abstände wegen dem Design nicht einhalten kannst-wäre schade um die ganze Arbeit....
Fernlicht.PNG
Fernlicht.PNG (13.31 KiB) 5803 mal betrachtet
Was hat noch Räder bei mir? Sommerfahrzeug Opel Senator B 24V Automatik 1990,C30SE-Opel Mokka A 1,4 LE2 Allrad Autom.,Anhänger Monty B11,800kg,1998
mondleben
16 kWh - fährt
Beiträge: 22
Registriert: 15. Dez 2017 22:12
Kontaktdaten:

Re: Abgreifen Fernlichtsignal für Zusatzscheinwerfer

Beitrag von mondleben »

Hallo!

Zuerst mal vielen Dank für den Auszug aus dem Schaltbild und auch für die Bedenken, die gegen den Anbau der Zusatzscheinwerfer sprechen. Solche Infos bekommt mn wirklich nur hier. Und vor allem schnell.

Dass das Tüv-konform sein muss, versteht sich von selbst. Im Moment bin ich mit Led-Leuchtmitteln unterwegs, dazu hatte ich auch kurz berichtet.
Aber ich finde, dass selbst das Licht meines 190E deutlich besser ist.
Klar, großer Scheinwerfer und keine Blende.
Bei einem meiner vorherigen Waagen hatte ich auch zusätzlicher Fernlicht verbaut.
Das waren Scheinwerfer mit ungefähr den Maßen 150x45 mm. Unschlagbares Fernlicht.

Sowas in der Richtung wäre auch hier mein Plan. Aber nur, wenn sich die Scheinwerfer gut integrieren lassen.
Die Frage nach dem Fernlichtsignal war jetzt der erste Schritt auf dem Weg zur Machbarkeit, bevor ich anfange irgendwas am Wagen zu zerrupfen. Danke nochmal an Andreas für die ausführliche Antwort!

Gruß
Jörn
Ampera Lithiumweiß BJ 11 / EZ 12 seit 9.12.2017
ansonsten: Friemeleien aller Art gegen fürstliche Entlohnung
Benutzeravatar
Martin
500 kW - overdrive
Beiträge: 1838
Registriert: 8. Aug 2011 20:56
Wohnort: Halle / Saale
Kontaktdaten:

Re: Abgreifen Fernlichtsignal für Zusatzscheinwerfer

Beitrag von Martin »

Aber Fernlicht ist doch gar nicht so das Problem...
Wann kann man mal mit Fernlicht fahren? Zumindest bei mir, die wenigsten Zeit.
Bild Nicht mal fliegen ist schöner.
Benutzeravatar
Markus Dippold
1.21 Gigawatt
Beiträge: 4592
Registriert: 11. Okt 2012 11:46
Kontaktdaten:

Re: Abgreifen Fernlichtsignal für Zusatzscheinwerfer

Beitrag von Markus Dippold »

Mit dem Ampera kannst du immer mit Fernlicht fahren. :twisted:
Hat bislang noch keinen gestört, wenn ich das mal aus Versehen angelassen hatte - zumindest solange, wie ich die Höheneinstellung der Scheinwerfer noch nicht an die obere Toleranzgrenze gedreht hatte.

Dazu kommt, daß man die blaue Kontrolleuchte bei heruntergedimmten Display auch fast nicht erkennen kann ... deshalb vergißt man das auch leicht, daß man Fernlicht an hat.
Bild- Opel Ampera ePionier, lithiumweiß, Modelljahr 2012
Besitz und Datenerfassung seit 13.12.2012
Kilometerstand: 219997km
179991km elektrisch, 16.15kWh/100km ab Akku
33447km RE-Betrieb, 6.03l/100km
LDV 1.1l, persönlicher LDV 0.96l

Anzahl Akkuvollzyklen: 1816
aktuelle Sommer-Alltagsreichweite: 70km

Stand 31.08.2025

Meine Solaranlage
mondleben
16 kWh - fährt
Beiträge: 22
Registriert: 15. Dez 2017 22:12
Kontaktdaten:

Re: Abgreifen Fernlichtsignal für Zusatzscheinwerfer

Beitrag von mondleben »

Genau so ist es :D
Ich fahre oft längere Strecken durch Wälder mit wenig Verkehr, da ist (gutes) Fernlicht schon nicht so unpraktisch.
Wenn man es denn als solches bezeichnen kann.
Das Abblendlicht ist mir fast egal, muss ich sagen.
Wurde durch die Led besser, aber lange nicht gut.
Wie auch immer, jedem das Seine.

Gruß
Jörn
Ampera Lithiumweiß BJ 11 / EZ 12 seit 9.12.2017
ansonsten: Friemeleien aller Art gegen fürstliche Entlohnung
Antworten

Wer ist online?

Mitglieder in diesem Forum: 0 Mitglieder und 4 Gäste