Antennenstrahler gegen längeren ersetzt
-
okko
- 111 kW - voll elektrisch
- Beiträge: 467
- Registriert: 31. Mär 2015 21:26
- Wohnort: Dillenburg, LDK
- Kontaktdaten:
Re: Antennenstrahler gegen längeren ersetzt
Man hat zwar einen ungetrübteren Hörgenuß, aber bis jetzt habe ich immer nur FM gehört und bei der von mir bevorzugten Mucke ist Klangreinheit nicht das Hauptkriterium 
Gruß
Jochen
Jochen
-
Cyberjack
- 500 kW - overdrive
- Beiträge: 1163
- Registriert: 20. Nov 2013 00:43
- Wohnort: Vorarlberger Unterland (A) Mod. 2012A CU1183XX
- Kontaktdaten:
Re: Antennenstrahler gegen längeren ersetzt
So!
Nach der durch das Treffen bedingten längeren Deutschlandtour habe ich den originalen Stab wieder drauf!
Warum?
Da ich hin und retour in etwa dieselbe Strecke gefahren bin, hatte ich gute Vergleichsmöglichkeiten.
Auf der A8, kurz vorm Drackensteiner Hang wusste ich schon, daß dort, wie auch auf der Albhochfläche davor, das schweizer SMC D02 Ensemble auf Kanal 7D auf weiten Strecken empfangbar ist. Auch der Augsburger Lokal Mux auf 9C geht dort oben immer mal wieder. Mit dem langen Stab konnte ich diese nicht mal mehr einlesen! Auch hatte der Bundesmux im weiteren Verlauf Richtung Stuttgart immer wieder "Schluckauf", der im Verlauf der A8 eigentlich durchgehend spielt.
Die längere Antenne bringt ihre Empfangsleistung nur für die DAB-Kanäle 10 bis 12, je tiefer die Frequenz wird, desto schlechter ist das Empfangsergebnis damit.
Im UKW-Bereich war allerdings eine deutliche Verbesserung zu erzielen.
Da ich zuhause am Bodensee vorwiegend DAB im Auto höre, bleibt jetzt der kurze Stab drauf.
Der lange fährt mt und kann dann in DAB-freien Gegenden immer noch montiert werden.
M.
Nach der durch das Treffen bedingten längeren Deutschlandtour habe ich den originalen Stab wieder drauf!
Warum?
Da ich hin und retour in etwa dieselbe Strecke gefahren bin, hatte ich gute Vergleichsmöglichkeiten.
Auf der A8, kurz vorm Drackensteiner Hang wusste ich schon, daß dort, wie auch auf der Albhochfläche davor, das schweizer SMC D02 Ensemble auf Kanal 7D auf weiten Strecken empfangbar ist. Auch der Augsburger Lokal Mux auf 9C geht dort oben immer mal wieder. Mit dem langen Stab konnte ich diese nicht mal mehr einlesen! Auch hatte der Bundesmux im weiteren Verlauf Richtung Stuttgart immer wieder "Schluckauf", der im Verlauf der A8 eigentlich durchgehend spielt.
Die längere Antenne bringt ihre Empfangsleistung nur für die DAB-Kanäle 10 bis 12, je tiefer die Frequenz wird, desto schlechter ist das Empfangsergebnis damit.
Im UKW-Bereich war allerdings eine deutliche Verbesserung zu erzielen.
Da ich zuhause am Bodensee vorwiegend DAB im Auto höre, bleibt jetzt der kurze Stab drauf.
Der lange fährt mt und kann dann in DAB-freien Gegenden immer noch montiert werden.
M.
-
Michel-2014
- 500 kW - overdrive
- Beiträge: 2392
- Registriert: 18. Apr 2014 22:28
- Kontaktdaten:
Re: Antennenstrahler gegen längeren ersetzt
Darf ich Dich fragen welche (kurze) Antenne Du benutzt hast ?
Und danke für den aussagekräftigen Vergleich (bei der Strecke ; -)
Und danke für den aussagekräftigen Vergleich (bei der Strecke ; -)
Kleiner Stromer 
-
Cyberjack
- 500 kW - overdrive
- Beiträge: 1163
- Registriert: 20. Nov 2013 00:43
- Wohnort: Vorarlberger Unterland (A) Mod. 2012A CU1183XX
- Kontaktdaten:
Re: Antennenstrahler gegen längeren ersetzt
Die kurze war die originale, die Lange ein ATU Testobjekt mit 420mm Länge.Michel-2014 hat geschrieben:Darf ich Dich fragen welche (kurze) Antenne Du benutzt hast ?
Und danke für den aussagekräftigen Vergleich (bei der Strecke ; -)
M.
-
Michel-2014
- 500 kW - overdrive
- Beiträge: 2392
- Registriert: 18. Apr 2014 22:28
- Kontaktdaten:
Re: Antennenstrahler gegen längeren ersetzt
Ok, stimmt hab ich am Anfang (ist halt schon etwas her :- ) gelesen.
Ich hatte so ein Stummelchen vom Treffen in Erinnerung. Da habe ich wohl etwas durcheinander gebracht
Ich hatte so ein Stummelchen vom Treffen in Erinnerung. Da habe ich wohl etwas durcheinander gebracht
Kleiner Stromer 
-
okko
- 111 kW - voll elektrisch
- Beiträge: 467
- Registriert: 31. Mär 2015 21:26
- Wohnort: Dillenburg, LDK
- Kontaktdaten:
Re: Antennenstrahler gegen längeren ersetzt
Das ist eine prima Idee! Bei mir im "Mittelgebirge" ist es genau andersrum.Cyberjack hat geschrieben:So!
Da ich zuhause am Bodensee vorwiegend DAB im Auto höre, bleibt jetzt der kurze Stab drauf.
Der lange fährt mt und kann dann in DAB-freien Gegenden immer noch montiert werden.
M.
Gruß
Jochen
Jochen
-
sasch
Re: Antennenstrahler gegen längeren ersetzt
Ich habe meinen FOH auf die Feldabhilfe 3054 hingewiesen und gebeten einen Kulanzantrag zu stellen...
... Das ist dabei rausgekommen!
Bei aller liebe zum DAB+...
- man'o'man!
... Das ist dabei rausgekommen!
Bei aller liebe zum DAB+...
-
kingcopy
- 111 kW - voll elektrisch
- Beiträge: 374
- Registriert: 24. Jun 2014 10:00
- Kontaktdaten:
Re: Antennenstrahler gegen längeren ersetzt
BOAH!

MfG: Kingcopy
Fachinformatiker/Systemintegration
IT-Systemadministrator
Fachinformatiker/Systemintegration
IT-Systemadministrator
- Andreas Ranftl
- 1.21 Gigawatt
- Beiträge: 1188
- Registriert: 21. Nov 2016 22:59
- Wohnort: 83377 Vachendorf
- Kontaktdaten:
Re: Antennenstrahler gegen längeren ersetzt
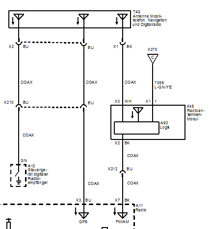
Hab hier mal den Stromlaufplan Antenne im Anhang für die Zweifler...
- Dateianhänge
-
- antenne.PNG (12.94 KiB) 6734 mal betrachtet
Was hat noch Räder bei mir? Sommerfahrzeug Opel Senator B 24V Automatik 1990,C30SE-Opel Mokka A 1,4 LE2 Allrad Autom.,Anhänger Monty B11,800kg,1998
- alex391
- 111 kW - voll elektrisch
- Beiträge: 313
- Registriert: 15. Mär 2017 18:30
- Wohnort: Traunstein
- Kontaktdaten:
Re: Antennenstrahler gegen längeren ersetzt
ist ja einen Frechheit eine Stunde für den Einbau zu verlangen.sasch hat geschrieben:Ich habe meinen FOH auf die Feldabhilfe 3054 hingewiesen und gebeten einen Kulanzantrag zu stellen...
... Das ist dabei rausgekommen!
Bei aller liebe zum DAB+...- man'o'man!
Gruß Alex
Wer ist online?
Mitglieder in diesem Forum: 0 Mitglieder und 1 Gast