Ladekontrollleuchte Sicherung/Relais?

Antworten
Benutzeravatar
Opelkind
111 kW - voll elektrisch
Beiträge: 161
Registriert: 25. Feb 2017 11:55
Wohnort: Düsseldorf
Kontaktdaten:

Ladekontrollleuchte Sicherung/Relais?

Beitrag von Opelkind »

Benötige eure Schwarmintelligenz :)
Weiß jemand ob die Ladekontrollleuchte abgesichert ist . Wenn ja wo oder (falls vorhanden) welches Relais die schaltet? Ich würde gerne meinen Ladeport beleuchten und die Kontrolleuchte auf dem Amaturebrett würde sich da anbieten.
Vielleicht hat ja einer von euch noch eine bessere Idee für den 12v Abzweig?
Beste Güße
Opelkind

🔋...immer schön VolTanken...⚡
Lieber Opelkind als Popelkind :D
Benutzeravatar
Andreas Ranftl
1.21 Gigawatt
Beiträge: 1188
Registriert: 21. Nov 2016 22:59
Wohnort: 83377 Vachendorf
Kontaktdaten:

Re: Ladekontrollleuchte Sicherung/Relais?

Beitrag von Andreas Ranftl »

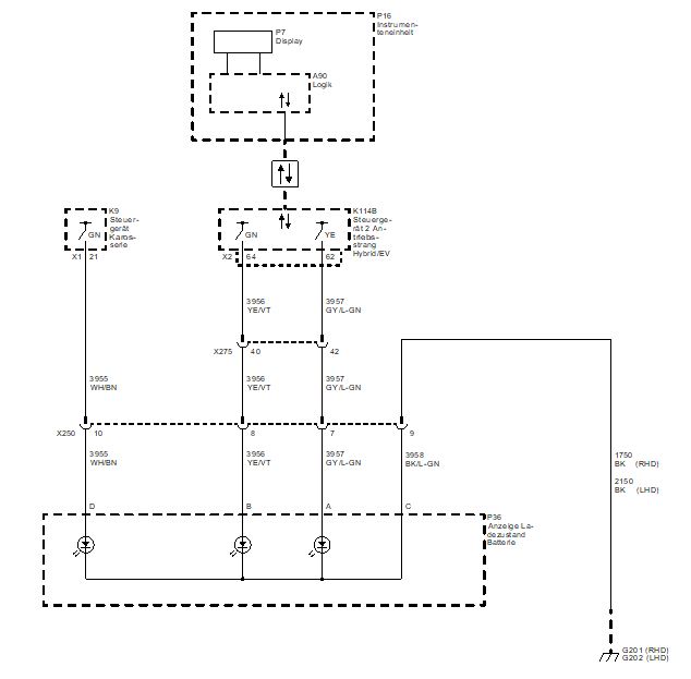
anzeige.JPG
anzeige.JPG (43.38 KiB) 6821 mal betrachtet
Die linke LED blinkt grün wenn Ladevorgang abgeschlossen,mittlere leuchtet beim laden,rechte leuchtet orange Pilotsignal CP
Was hat noch Räder bei mir? Sommerfahrzeug Opel Senator B 24V Automatik 1990,C30SE-Opel Mokka A 1,4 LE2 Allrad Autom.,Anhänger Monty B11,800kg,1998
Benutzeravatar
Opelkind
111 kW - voll elektrisch
Beiträge: 161
Registriert: 25. Feb 2017 11:55
Wohnort: Düsseldorf
Kontaktdaten:

Re: Ladekontrollleuchte Sicherung/Relais?

Beitrag von Opelkind »

Vielen Dank Andreas, damit kann ich was anfangen.
Bin nur überrascht das es 3 LEDs sind. Hatte eigentlich mit nur 2 gerechnet :roll:
Beste Güße
Opelkind

🔋...immer schön VolTanken...⚡
Lieber Opelkind als Popelkind :D
Benutzeravatar
Andreas Ranftl
1.21 Gigawatt
Beiträge: 1188
Registriert: 21. Nov 2016 22:59
Wohnort: 83377 Vachendorf
Kontaktdaten:

Re: Ladekontrollleuchte Sicherung/Relais?

Beitrag von Andreas Ranftl »

Das Ladeende-info übernimmt das BCM,sonst ging's mit 2.Vorwiderstand aber vorsichtshalber gross genug oder BC Transistor zum Schalten verwenden,nicht das Hpcm2 oder BCM Ausgänge leiden,wäre schade.Nicht bekannt ob es Potentialschutz gibt am Ausgang :roll:
Was hat noch Räder bei mir? Sommerfahrzeug Opel Senator B 24V Automatik 1990,C30SE-Opel Mokka A 1,4 LE2 Allrad Autom.,Anhänger Monty B11,800kg,1998
Loader230V
111 kW - voll elektrisch
Beiträge: 389
Registriert: 3. Nov 2012 18:18
Wohnort: 92648
Kontaktdaten:

Re: Ladekontrollleuchte Sicherung/Relais?

Beitrag von Loader230V »

Hallo Opelkind, würde die Netzspannung (230V) an der Ladebuchse anzapfen :idea: . Habe meinen Typ1 Stecker geöffnet und blaue LEDs (230V) eingebaut. Wenn der Ladestrom freigeschaltet wird, leuchtet der Stecker in kühlem blau. Wenn Ladestrom aus, dann auch LEDs aus . Sieht man leider nur nachts. Schönen Abend, Lothar
Stell Dir vor es gibt genug Strom und keiner fährt damit.
Benutzeravatar
Opelkind
111 kW - voll elektrisch
Beiträge: 161
Registriert: 25. Feb 2017 11:55
Wohnort: Düsseldorf
Kontaktdaten:

Re: Ladekontrollleuchte Sicherung/Relais?

Beitrag von Opelkind »

So ich habe mir jetzt eine einfachere Lösung überlegt, bestehen aus Türkontaktschalter und LED-Band, das bei geöffneter Ladeklappe geschaltet werden soll. Das Kabel in den Innenraum zu verlegen zur Ladeleuchte war mir dann doch zu aufwendig.
Dazu kommt noch, das ich ein 4 poliges LED Band gebraucht hätte, wenn ich sowohl Ladung als auch Ladeende angezeigt bekommen möchte.
Das Verlegen der zwei Kabel in den Motorraum gestaltet sich deutlich einfacher und die Ladebuchse ist sofort beleuchtet, wenn die Klappe geöffnet wird.
Dank an alle Tipps.
Wenn ich fertig bin werde ich eine Anleitung veröffentlichen für alle die auch Interesse daran haben das nachzubauen.
Beste Güße
Opelkind

🔋...immer schön VolTanken...⚡
Lieber Opelkind als Popelkind :D
Antworten

Wer ist online?

Mitglieder in diesem Forum: 0 Mitglieder und 2 Gäste