Rückfahrkamera Volt/Ampera nachrüsten

... alles, was sonst keinen Platz in anderen Foren hat. Dieser Bereich steht allen registrierten Benutzern offen.
Antworten
skorpion201150
2,2 kW - wird noch geladen
Beiträge: 4
Registriert: 20. Feb 2020 19:25
Kontaktdaten:

Rückfahrkamera Volt/Ampera nachrüsten

Beitrag von skorpion201150 »

Hallo liebe Elektriker - Fahrer - wollte fragen, auf was ich achten muss
um am Volt eine originale Rückfahrkamera anzuschließen .......
LG aus Köln :oops:
Benutzeravatar
Andreas Ranftl
1.21 Gigawatt
Beiträge: 1188
Registriert: 21. Nov 2016 22:59
Wohnort: 83377 Vachendorf
Kontaktdaten:

Re: Rückfahrkamera Volt/Ampera nachrüsten

Beitrag von Andreas Ranftl »

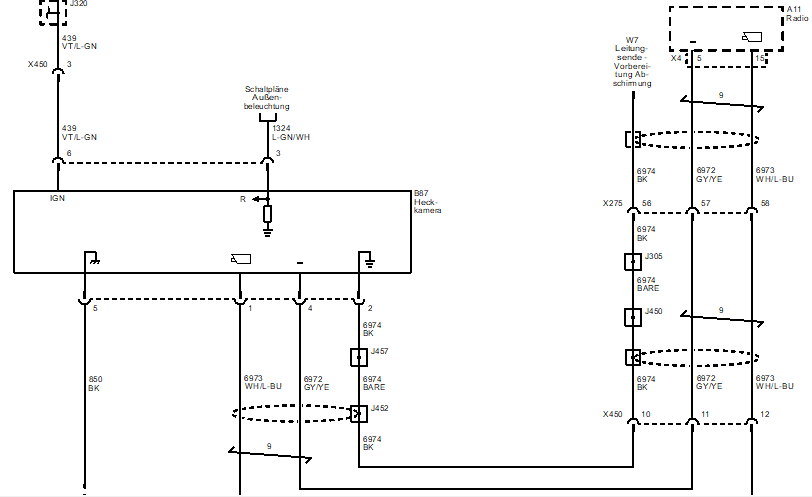
Hast du Bose oder IntelliLink drin?Schaltplan such ich dir raus.Sind 4 Kabel,Versorgung und Video.Programmierung des Radios mit Ausstattung UVC muss dann gemacht werden.
Was hat noch Räder bei mir? Sommerfahrzeug Opel Senator B 24V Automatik 1990,C30SE-Opel Mokka A 1,4 LE2 Allrad Autom.,Anhänger Monty B11,800kg,1998
skorpion201150
2,2 kW - wird noch geladen
Beiträge: 4
Registriert: 20. Feb 2020 19:25
Kontaktdaten:

Re: Rückfahrkamera Volt/Ampera nachrüsten

Beitrag von skorpion201150 »

Hallo, und vielen Dnak für Deine Rückmeldung, habe einen Chevi Volt, sollte aber alles gleich sein ?
Benutzeravatar
Andreas Ranftl
1.21 Gigawatt
Beiträge: 1188
Registriert: 21. Nov 2016 22:59
Wohnort: 83377 Vachendorf
Kontaktdaten:

Re: Rückfahrkamera Volt/Ampera nachrüsten

Beitrag von Andreas Ranftl »

kamera.PNG
kamera.PNG (22.11 KiB) 7907 mal betrachtet
Was hat noch Räder bei mir? Sommerfahrzeug Opel Senator B 24V Automatik 1990,C30SE-Opel Mokka A 1,4 LE2 Allrad Autom.,Anhänger Monty B11,800kg,1998
skorpion201150
2,2 kW - wird noch geladen
Beiträge: 4
Registriert: 20. Feb 2020 19:25
Kontaktdaten:

Re: Rückfahrkamera Volt/Ampera nachrüsten

Beitrag von skorpion201150 »

besten dank :D
Antworten

Wer ist online?

Mitglieder in diesem Forum: 0 Mitglieder und 1 Gast